2020年2月21日,恆生指數有限公司宣佈,截至2019年12月31日之恆生指數系列季度檢討結果,有關變動將於2020年3月9日起生效。
此次恆生綜合指數成份股數目由480只減少至476只,加入了包括盛業資本(6069.HK)、保利物業(6049.HK)、周生生(0116.HK)等在內的22家企業,並剔除了26家企業。
圖:新納入企業名單
(來源:恆生指數官方公告《恆生指數有限公司宣佈指數檢討結果》)
圖:剔除企業名單
(來源:恆生指數官方公告《恆生指數有限公司宣佈指數檢討結果》)
盛業資本除了被納入恆生綜合指數(基準指數)外,在細分的主題指數分類中,盛業資本還被納入了恆生港股通指數、恆生港股通中小型股指數、恆生港股通小型股指數、恆生港股通中國內地公司指數以及恆生港股通非AH股公司指數。
來源:恆生指數官方公告《基準指數及主題指數檢討結果》(點擊文末【閱讀原文】可查閱完整公告)
恆生指數於1969年推出,由香港恆生銀行全資附屬的恆生指數有限公司編制,被視爲香港股票市場表現的主要指標。其中,恆生綜合指數涵蓋在香港聯合交易所主板上市證券總市值最高的95%,提供了一項全面的香港市場指標。
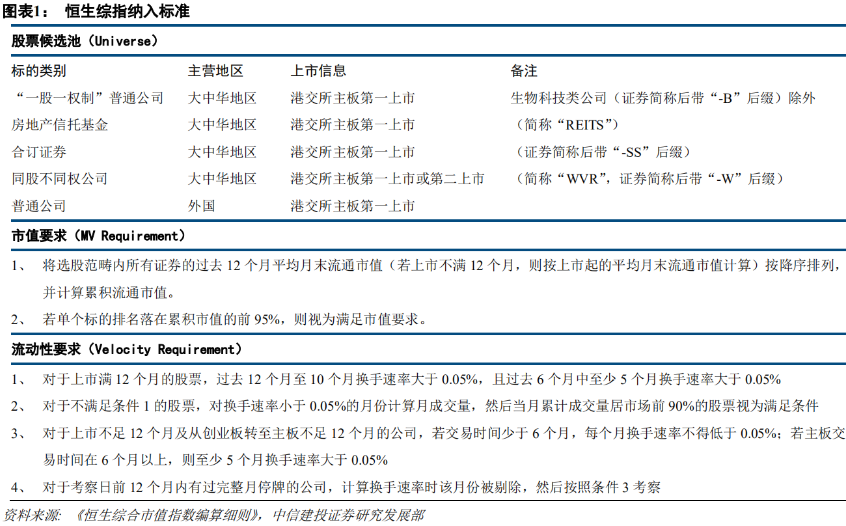
恆生綜合指數成份股挑選過程嚴謹,根據恆生綜合指數編算細則,上市公司需屬於規定的股票候選池(Universe)範圍,並同時滿足市值要求(Market Value Requirement)及流動性要求(Velocity Requirement)等要求方可獲納入指數。
其中,股票候選池方面,股票需爲港交所主板第一上市且主營地區爲大中華地區的“一股一權制”普通公司、房地產信託基金、合訂證券等五類標的;市值要求方面,按降序排列所有證券過去12個月或上市起的平均月末流通市值,單個標的排名需在累積市值的前95%;流動性要求方面,對於上市不足12個月及從創業板轉至主板不足12個月的公司,若交易時間少於6個月,每個月換手速率不得低於0.05%。
圖:恆生綜合指數納入標準
(來源:恆生綜合市值指數編算細則、中信建投證券研究發展部)
此次盛業資本獲納入恆生綜合指數,反映了公司自2019年10月成功由創業板轉往主板上市以來,在市值、流通性等方面均達到了市場領先水平。截至2020年2月21日,盛業資本總市值達57.4億港元,主板上市以來最高市值達72.3億港元。
圖:盛業資本總市值走勢
(數據來源:香港交易所公開數據整理)
盛業資本是一家以數據驅動的供應鏈金融服務企業,也是中國大陸第一家在香港聯交所主板上市的商業保理企業,戰略股東包括新加坡主權基金、美國知名私募基金以及世界五百強中國保險公司。盛業資本自成立以來堅持深耕產業,並大力投入科技研發,依託於自主研發的科技系統,在產業生態中持續積累產業數據信息與經驗,利用多維度信息數據的交叉比對進行有效風險控制,致力於爲優質央企、國企及其供應鏈上下游的中小微企業提供全結算週期的定製化金融服務。
近年來,盛業資本業績保持穩健增長,2016年、2017年、2018年收入分別達1.19億元人民幣、2.15億元人民幣、4.70億元人民幣,淨利潤分別爲0.48億元人民幣、0.89億元人民幣、2.12億元人民幣,近三年淨利潤複合增長率超過100%,同時歷史壞賬率至今保持爲0;另外,盛業資本近三年客戶複合增長率達190%,截至2019年6月30日,累計服務總客戶數已超過3200家。
圖:盛業資本2016-2018年收入及利潤
盛業資本的穩健發展得益於公司在創新科技、產業經驗、數據分析、多元化融資渠道等方面的核心競爭力的不斷強化。
創新科技方面,盛業資本近年持續加強在信息科技研發方面的投入,自主研發的綜合性保理融資服務平台“盛易通”集發票驗真、中登網登記交易與查重、數據採集與分析、風險管理、資產管理服務等功能爲一體,實現業務運營、風險管控、資產管理等一系列流程的線上化操作及管理,使客戶的融資申請流程更爲便捷、簡單、省時並降低雙方人力成本。憑藉科技領域的成就,盛業資本旗下盛業科技於2018年被評爲國家高新技術企業,並獲得德勤中國2018年高科技高成長20強暨明日之星獎。
產業經驗及數據分析方面,盛業資本聚焦基建、醫藥和能源三大產業,在產業生態場景中積累數據,深度理解產業特性,通過多渠道、多維度數據的全方位比對分析防範交易風險,高效篩選優質資產,並切實關注客戶在不同交易階段的需求點,提供靈活、個性化的融資服務。目前,盛業資本除了與多家《財富》世界500強核心企業建立了業務合作關係外,還與多家核心企業及產業領域的領頭企業實現了系統對接、大數據共享等多領域的深度合作,爲產業經驗的積累及風險把控能力的提升打下堅實的基礎。
融資渠道方面,盛業資本已與境內外20餘家銀行及金融機構建立了合作關係,已開拓銀行貸款、信託、資產支持證券及資本市場等多種融資渠道。截至2019年6月30日,資產證券化累計發行及服務支持金額已超過65億元人民幣。與此同時,截至2019年6月30日,盛業資本槓桿比例爲0.79,遠低於監管部門要求的10倍上限(中國銀保監會於2019年10月發佈的《關於加強商業保理企業監督管理的通知》提出:風險資產不得超過淨資產的10倍),這也意味着盛業資本在未來的融資渠道及保理業務的開拓上仍有巨大發展空間。
憑藉優異成績,盛業資本持續獲得國際資本市場的高度關注,早在2018年5月就已被納入了MSCI 全球小型股指數—中國指數,經過自入選以來每季度的定期嚴格審查,截至2020年2月依舊被收錄於指數中。盛業資本股東回報方面亦呈現穩步增長的態勢,2016、2017、2018年股權收益率分別達7.01%、9.79%、13.34%。
回顧2019年行業政策環境,繼商業保理行業被劃歸爲銀保監會監管後,銀保監會出台了首份類金融監管文件《關於加強商業保理企業監督管理的通知(銀保監辦發[2019]205號)》,進一步加強商業保理行業的監督管理、嚴格把控行業准入標準的同時,也鼓勵各地通過推出優惠政策等措施支持商業保理企業發展。這不僅意味着商業保理行業的合規地位得到明確,同時對於商業保理市場整體的健康、穩健發展有重要促進作用,相信這對於盛業資本來說亦是一個有利的發展機遇。
接連被納入國際權威指數,印證了資本市場對盛業資本實力的充分肯定。展望未來,盛業資本將繼續努力鞏固自身在產業經驗、信息科技、數據分析及多元融資渠道等各方面核心競爭力,不斷加強對產業及客戶需求的深入理解的同時,積極擁抱創新技術並開拓更多元化的合作模式和融資渠道,持續優化產品和服務,爲產業鏈上下游的客戶提供更優質高效的供應鏈金融服務,也以更出色的業績回報廣大投資者。

